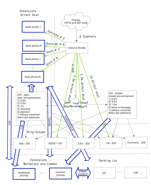
Incoming Phone Calls

In this figure, there are:
- Extensions - direct dial, work areas, and common areas phones
- Phones - phone lines coming in on the copper lines, PSTN, or
one or more SIP trunks
- Inbound Routes - rules to route calls based on dialed phone
number
- Ring Groups - phones can be grouped into ring groups.
- site - all phone
- sdss - all 2.5m phones
- 3.5m - all 3.5m phones
- 1m - all 1m area phones
- commons - phones in public areas, kitchens, shop, etc.
- IVR - interactive voice response, digital recipient.
This prompts the incoming call for input to help direct phone
call.
- Directory - lookup extension
- Time Condition - rules based on time and day
- Heavy blue arrows - traffic between extensions
Incoming Call Flows
- Inbound Route - The APO main number is routed to time
conditions.
- Time Conditions
- open weekdays, 8 to 5
- closed otherwise
- IVR - digital receptionist
- open -
- announcement - You have reached Apache Point
Observatory. If you know the extension, you can dial
it at any time. Dial 1 for 1m, dial 2 for 2.5m, dial 3
for 3.5m, dial 4 to lookup an extension, and dial 0 for the
operator.
- *### will connect to the voicemail for ###
- closed -
- announcement - You have reached Apache Point Observatory
after hours. If you know the extension, you can dial
it at any time. Dial 1 for 1m, dial 2 for 2.5m, dial 3
for 3.5m, and dial 0 to leave a message.
- *### will connect to the voicemail for ###
- Extension picks up call and has these available actions
- complete phone call
- transfer to another extension or outside line
- blind transfer to a number
- announce number to next extension and transfer
- create a conference and join other extensions and outside
lines
- park a call and announce the call with a page